• 专利申请
    2023-06-27
  • 公布公告
    2024-02-02
  • 授权日期
    2024-02-02
  • 终止
    2034-01-30
一种电视机边框辊弯机
一种电视机边框辊弯机
* 专利信息仅供参考,不具有法律效力。 有效专利
CN202321634608.0 2023-06-27 B21D7/08 {{ classMap["B21D7/08"] }}
山西杜柯网络科技有限公司 查看申请人名下所有专利
山西省太原市小店区营盘街道东岗路中正锦城83栋47单元6304
专利分类项目
专利注册信息
初审公告期号 2023-06-27 初审公告日期 2024-02-02
注册公告期号 2024-02-02 注册公告日期 2024-02-02
专用权期限 2024-02-02 - 2034-01-30 专利类型 实用新型
代理组织机构 合肥利交桥专利代理有限公司 查看该机构代理的所有专利
专利介绍
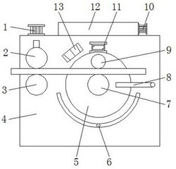
本实用新型公开了一种电视机边框辊弯机,涉及电视机制造技术领域。该电视机边框辊弯机,包括机座和调整机构;机座的顶部固定安装有壳体,壳体为两侧开口的空心结构,壳体的内侧设置有上压辊,上压辊的两侧均设置有一组下托辊;壳体和上压辊之间设置有可驱动上压辊沿Y轴运动的驱动机构,壳体的顶部设置有可向壳体内输送热流的加热组件。该电视机边框辊弯机,可调整两组下托辊之间的距离以及高度,满足不同规格尺寸电视机边框的辊弯要求,适用于不同规格尺寸的电视机边框辊弯作业,可于辊压作业中利用热气流对电视机边框进行加热,以消除辊压过程中电视机边框上产生的部分应力,提升辊弯作业的效率和效果。
法律进度
  • 2024-02-02 授权 ...

同类专利

咨询该专利

您还可以
推荐专利
{{ v.name }}
取 消 确 定