• 专利申请
    2021-11-03
  • 公布公告
    2022-04-19
  • 授权日期
    2022-04-19
  • 终止
    2024-10-25
一种基于电力电子技术的可控变频器
一种基于电力电子技术的可控变频器
* 专利信息仅供参考,不具有法律效力。 失效专利
CN202122677056.9 2021-11-03 H02M1/00 {{ classMap["H02M1/00"] }}
湖南工业大学 查看申请人名下所有专利
湖南省株洲市天元区泰山路
专利分类项目
专利注册信息
初审公告期号 2021-11-03 初审公告日期 2022-04-19
注册公告期号 2022-04-19 注册公告日期 2022-04-19
专用权期限 2022-04-19 - 2024-10-25 专利类型 实用新型
代理组织机构 上海德誉达专利代理事务所 查看该机构代理的所有专利
专利介绍
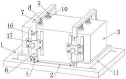
本实用新型公开了一种基于电力电子技术的可控变频器,涉及可控变频器技术领域,包括变频器本体,所述变频器本体的前端设置有控制板,所述控制板的外表面安装有调节旋钮,所述调节旋钮的内部设置有连接杆,所述连接杆的上表面连接有连接块,所述连接杆的内表面且靠近调节旋钮的一侧连接有限位板,所述连接杆的下端对称设置有两个连接拉簧,所述连接杆的下方设置有固定块。该基于电力电子技术的可控变频器通过连接杆上设置的连接拉簧,在连接拉簧自身的作用下,能够拉动连接杆进行复位,使得连接杆与固定槽分离,这样转动调节旋钮时,不会带动固定块转动,防止意外操作调节旋钮而导致变频器上的数据改变影响正常工作。
法律进度
  • 2024-10-25 未缴年费专利权终止 IPC(主分类): H02M 1/00 专利号: ZL 202122677056.9 申请日: 2021.11 ...

  • 2022-04-19 授权 ...

同类专利

咨询该专利

您还可以
推荐专利
{{ v.name }}
取 消 确 定