• 专利申请
    2018-09-06
  • 公布公告
    2018-12-21
  • 授权日期
    2021-03-26
  • 终止
    2028-12-18
一种正反转的履带车辆变速器
一种正反转的履带车辆变速器
* 专利信息仅供参考,不具有法律效力。 有效专利
CN201811036139.6 2018-09-06 F16H37/08 {{ classMap["F16H37/08"] }}
湖南农业大学 查看申请人名下所有专利
湖南省长沙市芙蓉区农大路1号
专利分类项目
专利注册信息
初审公告期号 2018-09-06 初审公告日期 2018-12-21
注册公告期号 2021-03-26 注册公告日期 2021-03-26
专用权期限 2018-12-21 - 2028-12-18 专利类型 发明公开
代理组织机构 南昌新天下专利商标代理有限公司 查看该机构代理的所有专利
专利介绍
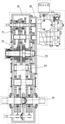
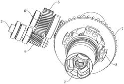
一种正反转的履带车辆变速器,包括安装在箱体组件内的动力输入组件、变速传动组件、正反转组件及驱动组件,动力输入组件与变速传动组件连接,变速传动组件与正反转组件连接,正反转组件与驱动组件连接;采用控制差速行星齿轮轴架转速,以实现转向齿轮变速与反向驱动,使得履带车辆可靠转向和正反转转向,转向与正反转采用单一方案操作,不增加操作步骤,结构简单,操作便捷;同时履带车辆的转向半径与转向操作机构的操作行程成比例,转向精准性好,效率高。
法律进度
  • 2023-11-03 专利权的转移 登记生效日: 2023.10.18 专利权人由湖南农业大学变更为合肥龙智机电科技有限公司 地址由410128 ...

  • 2021-03-26 授权 ...

  • 2019-01-15 实质审查的生效 IPC(主分类): F16H 37/08 专利申请号: 201811036139.6 申请日: 2018. ...

同类专利

咨询该专利

您还可以
推荐专利
{{ v.name }}
取 消 确 定