• 专利申请
    2017-11-17
  • 公布公告
    2020-11-03
  • 授权日期
    2020-11-03
  • 终止
    2030-11-01
一种低温均相绿色合成普鲁脂芬的方法
一种低温均相绿色合成普鲁脂芬的方法
* 专利信息仅供参考,不具有法律效力。 有效专利
CN201711144520.X 2017-11-17 C07C67/08 {{ classMap["C07C67/08"] }}
徐州工业职业技术学院 查看申请人名下所有专利
江苏省徐州市鼓楼区襄王路1号
专利分类项目
专利注册信息
初审公告期号 2017-11-17 初审公告日期 2020-11-03
注册公告期号 2020-11-03 注册公告日期 2020-11-03
专用权期限 2020-11-03 - 2030-11-01 专利类型 发明授权
代理组织机构 徐州市三联专利事务所 查看该机构代理的所有专利
专利介绍
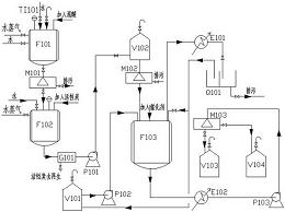
本发明公开了一种低温均相绿色合成普鲁脂芬的方法,属合成普鲁脂芬的方法。以非诺贝酸和异丙醇为原料,以甲基磺酸为催化剂,以PEG400为相转移催化剂,产物经水洗、碱洗、再水洗、蒸馏、提纯,得到普鲁脂芬。甲苯分两次加入,提高了反应效率,促进了水洗分层效果。本专利具有反应温度低,不需要回流分水,消耗低,成本低,三废少,三废得到综合回收利用等优点,产率在88%以上,是一种反应条件温和高效的绿色合成普鲁脂芬的方法,有利于大规模工业化生产。
法律进度
  • 2020-11-03 授权 ...

  • 2018-04-17 实质审查的生效 IPC(主分类): C07C 67/08 专利申请号: 201711144520.X 申请日: 2017. ...

  • 2018-03-23 公开 ...

同类专利
  • 一种合成二异硬脂醇苹果酸酯的方法

  • 一种管式反应器制备柠檬酸三丁酯方法

  • 混合酯增塑剂中试装置

  • SO42-/WO3-ZrO2催化剂在催化转化甘油制备二乙酸甘油酯中的应用

  • 一种多磺酸基功能化离子液体催化合成棕榈酸异丙酯的方法

  • 一种乙酸苯酯类化合物的制备方法

  • 一种反应共沸精馏制备油酸甘油酯的方法

咨询该专利

您还可以
推荐专利
{{ v.name }}
取 消 确 定