• 专利申请
    2017-09-09
  • 公布公告
    2023-03-31
  • 授权日期
    2023-03-31
  • 终止
    2033-03-28
一种用于梁构件的简支式振动时效平台
一种用于梁构件的简支式振动时效平台
* 专利信息仅供参考,不具有法律效力。 有效专利
CN201710808577.9 2017-09-09 C21D10/00 {{ classMap["C21D10/00"] }}
中南林业科技大学 查看申请人名下所有专利
湖南省长沙市天心区韶山南路498号
专利分类项目
专利注册信息
初审公告期号 2017-09-09 初审公告日期 2023-03-31
注册公告期号 2023-03-31 注册公告日期 2023-03-31
专用权期限 2023-03-31 - 2033-03-28 专利类型 发明授权
代理组织机构 长沙智德知识产权代理事务所 查看该机构代理的所有专利
专利介绍
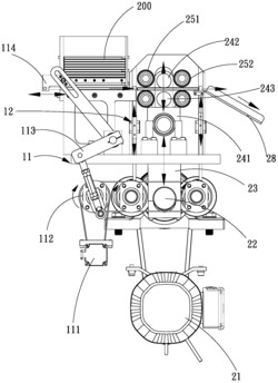
本发明公布了一种用于梁构件的简支式振动时效平台,平台底座两端设有端头夹具,中间设有激振源测试装置;激振源测试装置包括U型支架;U型支架上端设有悬板,悬板上端设有电动激振器;悬板下端连接水平托板;悬板与托板之间设有压紧夹具;梁构件上设有加速度传感器;U型支架底部设有激光位移传感器;压紧夹具包括转盘,转盘底面设有滑槽;滑槽内设有调节螺杆;调节螺杆上设有压紧板;调节螺杆端头同轴设有调节齿轮和调节旋钮;转盘上端设有中心轴;中心轴上设有齿轮盘和螺母环;齿轮盘底面边缘设有与调节齿轮啮合的齿轮环;该装置能在构件一阶固有频率下激振,对构件进行时效处理,消除残余应力,减少构件的疲劳损伤和裂纹拓展。
法律进度
  • 2023-03-31 授权 ...

  • 2018-01-05 实质审查的生效 IPC(主分类): C21D 10/00 专利申请号: 201710808577.9 申请日: 2017. ...

  • 2017-12-12 公开 ...

同类专利

咨询该专利

您还可以
推荐专利
{{ v.name }}
取 消 确 定