• 专利申请
    2014-03-04
  • 公布公告
    2016-06-22
  • 授权日期
    2016-06-22
  • 终止
    2026-06-20
一种吸附分离系统
一种吸附分离系统
* 专利信息仅供参考,不具有法律效力。 有效专利
CN201410077210.0 2014-03-04 B01D15/10 {{ classMap["B01D15/10"] }}
中国科学院青海盐湖研究所 查看申请人名下所有专利
青海省西宁市新宁路18号
专利分类项目
专利注册信息
初审公告期号 2014-03-04 初审公告日期 2016-06-22
注册公告期号 2016-06-22 注册公告日期 2016-06-22
专用权期限 2016-06-22 - 2026-06-20 专利类型 发明授权
代理组织机构 深圳市科进知识产权代理事务所 查看该机构代理的所有专利
专利介绍
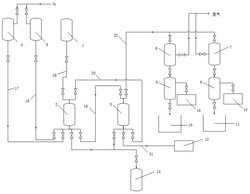
本发明提供的吸附分离系统,通过控制单元控制第一恒流泵运行,驱动第一储液器内的吸附液流经分离柱,分离柱内的分离试剂对吸附液进行吸附,当第一指示电极和第二指示电极测定的数据相同时,控制单元控制第一恒流泵停止,吸附过程完成;再通过控制单元控制第二恒流泵运行,驱动第二储液器内的洗脱液流经分离柱,并对分离柱内的分离试剂进行洗脱,当第一指示电极和第二指示电极测定的数据相同时,控制单元控制第二恒流泵停止,洗脱过程完成;控制单元根据第一恒流泵和第二恒流泵的流速和时间,得到吸附液和洗脱液消耗的体积。本发明提供的吸附分离系统,结构简单,易于操作,自动化程度高,特别适用于实验室吸附或离子交换研究用。
法律进度
  • 2016-06-22 授权 ...

  • 2014-08-06 实质审查的生效 IPC(主分类): B01D 15/10 专利申请号: 201410077210.0 申请日: 2014. ...

  • 2014-07-09 公开 ...

同类专利

咨询该专利

您还可以
推荐专利
{{ v.name }}
取 消 确 定