• 专利申请
    2011-12-23
  • 公布公告
    2012-06-13
  • 授权日期
    2013-08-14
  • 终止
    2024-06-21
端面齿轮传动宽窄行分插机构
端面齿轮传动宽窄行分插机构
* 专利信息仅供参考,不具有法律效力。 失效专利
CN201110437688.6 2011-12-23 A01C11/02 {{ classMap["A01C11/02"] }}
浙江理工大学 查看申请人名下所有专利
浙江省杭州市江干区经济开发区2号大街5号
专利分类项目
专利注册信息
初审公告期号 2011-12-23 初审公告日期 2012-06-13
注册公告期号 2013-08-14 注册公告日期 2013-08-14
专用权期限 2012-06-13 - 2024-06-21 专利类型 发明公开
代理组织机构 杭州求是专利事务所有限公司 查看该机构代理的所有专利
专利介绍
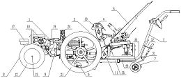
本发明公开了一种端面齿轮传动宽窄行分插机构。传动箱有两种结构,面齿轮传动:主动圆柱齿轮固接在传动箱的主传动轴上,与固接在左中心轴上的左面齿轮相啮合构成端面齿轮传动,与从动圆柱齿轮构成外啮合齿轮机构,从动圆柱齿轮与固接在右中心轴上的右面齿轮相啮合传动。冠轮传动:动力由主动链轮经链条传递到固接在主中心轴上的从动链轮上,带动固接在主中心轴上的左、右冠轮转动,左、右冠轮与左、右锥齿轮相啮合,带动与左、右锥齿轮啮合的左、右中心轴转动。上述圆柱齿轮与面齿轮的轴交角小于90度,冠轮与锥齿轮之间的轴交角大于90度,使中心轴在与传动箱倾斜的平面内运动,使插秧点相对取秧点偏移相应的距离,实现宽窄行插秧。
法律进度
  • 2024-06-21 未缴年费专利权终止 IPC(主分类): A01C 11/02 专利号: ZL 201110437688.6 申请日: 2011.1 ...

  • 2013-08-14 授权 ...

  • 2013-08-14 著录事项变更 发明人由张国凤 姚佳明 孙良 俞高红赵匀变更为张传伟 赵雄 张国凤 姚佳明孙良 俞高红 赵匀 ...

  • 2012-07-11 实质审查的生效 IPC(主分类): A01C 11/02 专利申请号: 201110437688.6 申请日: 2011. ...

  • 2012-06-13 公开 ...

同类专利

咨询该专利

您还可以
推荐专利
{{ v.name }}
取 消 确 定